Waarom zou je nog een adviesbureau, softwarebouwer of reclamebureau inhuren? Je creëert gewoon een aantal agents met AI. De ene wordt een onderzoeker, de andere een analyticus, schrijver, et cetera. Dan koppel je ze aan elkaar. En hoppa, je knabbelt een uitje en het werk wordt automatisch gedaan.
Geïnspireerd door het voorbeeld van Alexander Klöpping bij Eva Jinek zijn allerlei mensen zo aan de slag gegaan.
Maar “als het te mooi klinkt om waar te zijn, is het waarschijnlijk ook te mooi om waar te zijn”.
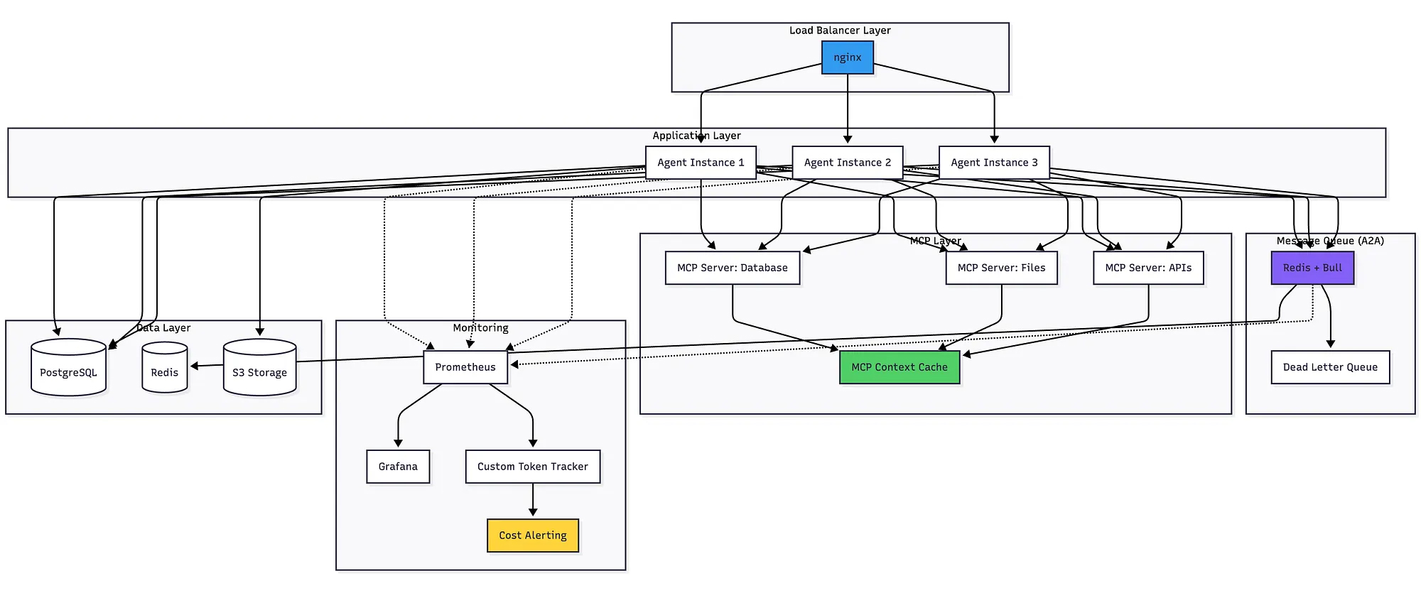
Deze case kwam ik zojuist tegen. Een groepje programmeurs wilde hetzelfde doen met vier van dit soort agents. Ze bleven met een onverwachte rekening van $ 47.000 zitten.
Dit is wat ze dachten dat er zou gebeuren.
Hier is wat er achter de schermen gebeurde.
Wat ging er fout? Hier een aantal voorbeelden.
# Agent A asks Agent B for help # Agent B asks Agent A for clarification # Agent A asks Agent B for help # Agent B asks Agent A for clarification # [11 days later] # Your AWS bill arrives
Agent A: "User wants to book a flight to Paris on May 15th,
returning May 22nd, business class, window seat..."
[MCP context hits token limit]
Agent B receives: "User wants to book a flight to"
Agent B: "Book a flight to... where?"
Expected: 1,000 tokens per request
Reality: 45,000 tokens per request
Reason: Agent keeps loading entire documentation
into context every single time
Cost: $1,350/day instead of $30/day
Uiteindelijk deden ze er 6 weken over om een werkend systeem te bouwen, met 3.500 regels code.

De moraal van het verhaal: de mogelijkheden van AI zijn geweldig. De wereld verandert erdoor en spring er gerust in om mee te doen.
Maar laat je niet gektikken door claims als “Ik bouwde een app / campagne / commercial / reclamebureau met drie drukken op de knop. Jij kunt dat ook”.
Zoals ik eerder schreef: het gaat er nog steeds om wat je erin stopt. En hoe goed je kunt cureren wat eruit komt. Dat is meestal nog een specialisme.



